Introduction to the Faculty of Artificial Intelligence in Education
Established in May 2020, the Faculty of Artificial Intelligence in Education (FOAIE) at CCNU is a pilot platform for research and education in boosting comprehensive reformation and constructing “special discipline zone”. FOAIE are aimed to build the interdisciplinary innovation highland where artificial intelligence and education are deeply integrated, to completely support reform and innovation of teacher education. The mission of FOAIE is to construct the integrated breakthrough platform and the compound talents training mode of “AI + Education”, to create the pre and post service integrated cultivation system of “Future Teachers”, to build demonstration base of reform innovation, and to devote to construct National “AI + Education” Center for technology and innovation.
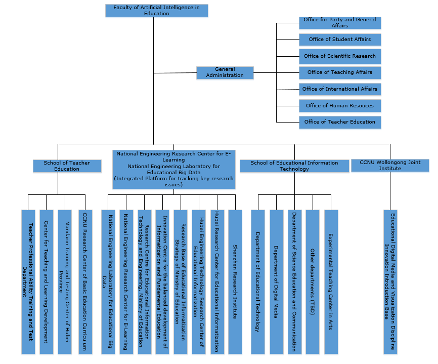
FOAIE is a teaching and scientific research entity unit directly under the leadership of CCNU, which undertakes important tasks of tackling science research topics, cultivating the high level talents and international cooperation. FOAIE consists of four secondary institutions, namely National Engineering Research Center for E-learning (National Engineering Laboratory for Educational Big Data), School of Educational Information Technology, School of Teacher Education and Central China Normal University Wollongong Joint Institute.
Leadership
Name | Position |
Sannyuya LIU | Vice President, CCNU Dean, Faculty of Artificial Intelligence in Education Central China Normal University |
Tao HUANG | Party Secretary, Faculty of Artificial Intelligence in Education Central China Normal University |
Xiaoping WU | Vice Dean, Faculty of Artificial Intelligence in Education Central China Normal University |
| Di WU | Vice Dean, Faculty of Artificial Intelligence in Education Executive Deputy Director, National Engineering Research Center for E-Learning Executive Deputy Director, National Engineering Research Center of Educational Big Data Executive Deputy Director, Educational Informatization Strategy Research Base, Ministry of Education |
Mingzhang ZUO | Vice Dean, Faculty of Artificial Intelligence in Education Head, School of Educational Information Technology Central China Normal University |
Xu DU | Dean, CCNU Wollongong Joint Institute Faculty of Artificial Intelligence in Education Central China Normal University |
Fei DENG | Deputy Party Secretary Faculty of Artificial Intelligence in Education Central China Normal University |
Na LI | Deputy Party Secretary Faculty of Artificial Intelligence in Education Central China Normal University |
Xiaoyu CHEN | Senior Party Officer Faculty of Artificial Intelligence in Education Central China Normal University |
| Helin WU | Deputy Director, National Engineering Research Center for E-Learning Faculty of Artificial Intelligence in Education Central China Normal University |
| Jianwen SUN | Deputy Director, National Engineering Research Center for E-Learning Faculty of Artificial Intelligence in Education Central China Normal University |
Mingwen TONG | Deputy Head, School of Educational Information Technology Faculty of Artificial Intelligence in Education Central China Normal University |
| Heng LUO | Deputy Head, School of Educational Information Technology Faculty of Artificial Intelligence in Education Central China Normal University |
Jun XU | Vice Dean, CCNU Wollongong Joint Institute Faculty of Artificial Intelligence in Education Central China Normal University |
Zhigang XIAO | Director, Shenzhen Research Institute of CCNU |
Organization

Copyright © 2014 Faculty of Artificial Intelligence in Education, CCNU. All Rights Reserved. NO.152 Luoyu Road,Wuhan,Hubei,P.R.China 430079